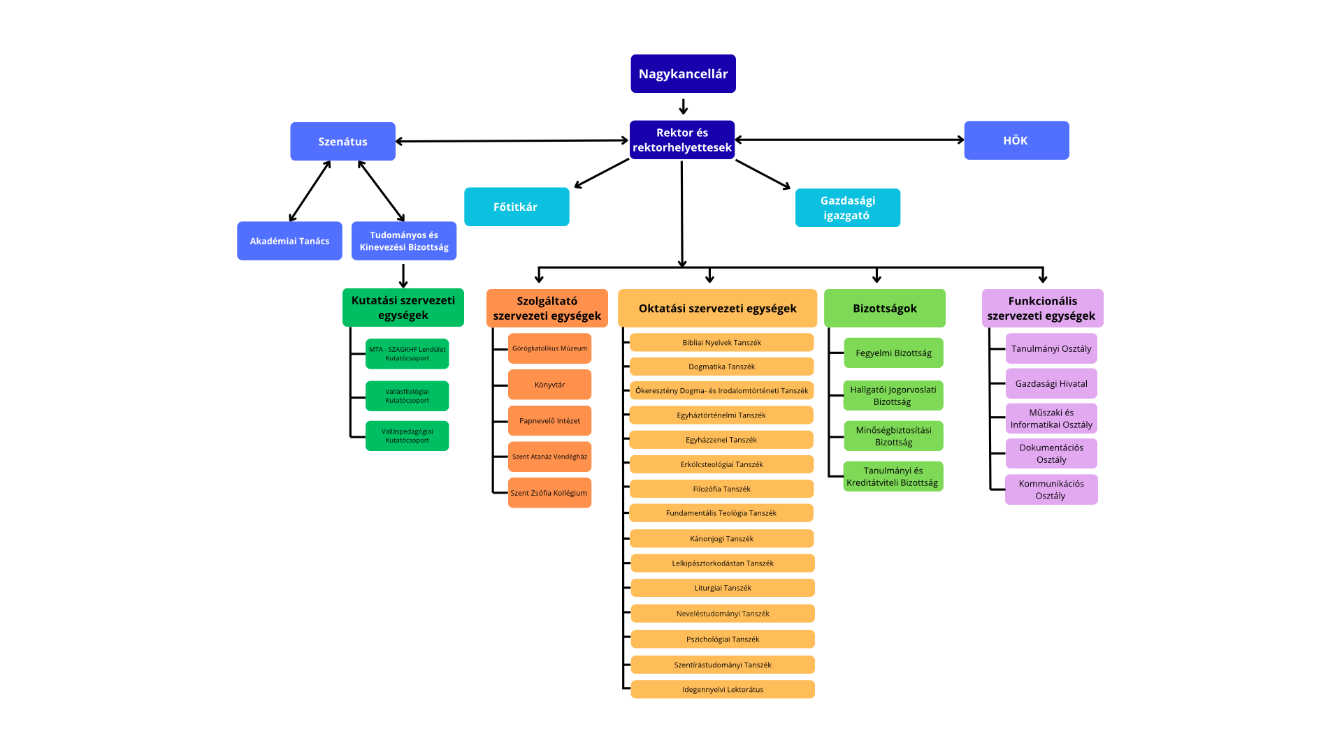
Szervezeti felépítés
Magnus cancellarius:
Kocsis Fülöp
érsek-metropolita
Rektor:
Dr. Galambvári Péter
megbízott rektor
Rektorhelyettes:
Dr. Seszták István
rektorhelyettes
Dr. Szabó Péter
rektorhelyettes
***
A Szent Atanáz Görögkatolikus Hittudományi Főiskola a szent teológia tudományában baccalaureatusi és licencia diplomát a római Pápai Gergely Egyetemhez (Pontificia Università Gregoriana) tartozó Pápai Keleti Intézet (Pontificio Istituto Orientale) aggregált intézményeként ad ki.
Nagykancellár:
José Tolentino de Mendonça
bíboros
a Kulturális és Oktatási Dikasztériumának prefektusa
A Pápai Keleti Intézet patrónusa:
Claudio Gugerotti
bíboros
a Keleti Egyházak Dikasztériumának prefektusa
A Pápai Gergely Egyetem rektora:
Mark A. Lewis SJ
A Pápai Keleti Intézet elnöke:
Sunny Thomas Kokkaravalayil SJ
A Szent Atanáz Görögkatolikus Hittudományi Főiskolával való kapcsolattartás delegátusa:
Rafał Zarzeczny SJ
***
